00 提要
储能行业处于全球碳中和背景下的爆发周期,储能热管理行业有望乘东风迎来高增长。目前储能热管理较为成熟的技术路线为风冷和液冷,其中风冷在目前储能系统中占主流,液冷方案在未来渗透率料将不断上升。目前参与的公司包括生产空调、液冷板等工业温控设备的公司。
01 电化学储能潜力巨大,热管理解决安全问题
1.1 电化学储能增长可期
“双碳”目标带动清洁能源快速发展。在“碳中和”的背景下,“风光”清洁能源装机量将高速增长。2021 年我国光伏装机量仍达 52.97GW,同比+7.8%;全年风电装机量达 47.57GW,同比 2020 年-40.9%,但同比 2019 年+183.3%。中长期来看,根据国家能源局发布的《关于 2021 年风电、光伏发电开发建设有关事项的通知》,到 2025 年风光发电量占比将提升至 16.5%,2030 年全国风光装机规模将超 1200GW。预计到 2030年,国内非化石能源消费占比将达到 26%左右。
02 储能热管理成为核心,液冷技术快速发展
热管理成为储能系统核心,风冷与液冷是目前成熟的技术路线。储能热管理的冷却方式主要有以下三大技术路线:风冷(空气冷却)、液冷和相变冷却。目前国内的储能系统热管理路线基本都采用强迫风冷的方式,国外已经有应用液冷散热。也有很多工程师在研究相变材料和液冷或风冷的混合模式,但都还不成熟。风冷和液冷的核心区别是传热介质的不同。具体来看,液体介质的传热效率是最高的,能达到 0.5-10;空气介质的传热效率一般在零点几左右;从换热系数来说,空气介质较低(25-100),液体介质较高(1000-1.5 万)。
三大热管理技术路线对比

风冷系统简单成本较低,液冷功耗更低效果更好。风冷系统具备系统简单、制造成本低、便于安装等特点。在电池能量密度低,充放电速度慢的场景有比较多的应用。液冷具备载热量大,换热效率高的特点,在电池包能量密度高,充放电速度快,环境温度变化大的场合得到广泛的应用。液冷系统可以和电池包高度集成,所需空间小,无需担心灰尘,水汽凝结。但液冷技术的成本相对更高昂,若装机量较大(5MWh 以上),液冷的成本会大大降低。
2.1 风冷技术:空调制冷,风道交换热量
风冷的核心是空调和风道。目前,在功率密度较小的集装箱储能系统和通信基站储能系统中主要采用风冷技术。一方面是因为风冷系统结构简单,安全可靠,并且易于实现;另一方面是因为储能系统对能量密度和空间的限制不像动力电池系统那么苛刻,可以通过增加电池数目来获得较低的工作倍率和产热率。以集装箱式锂电池储能系统为例,该系统由标准集装箱、锂离子电池系统、电池管理系统、储能变流器、空调和风道、配电柜、七氟丙烷灭火装置等组成。

集装箱式储能电站风冷系统
风道结构设计:风道包括与空调出口连接的主风道、主风道内的挡风板、风道出口以及电池架两端的挡风板。空调输出的气流经风道出口以一定的速度向下流出后,在电池模块前端面板风扇的作用下,从电池模块后端面板进风口进入电池模块内部,流经电池单体表面对电池单体降温,然后由风扇抽出。电池模组后端面板开孔,便于空调输出的气流进入模组内部;前端面板设计轴流风扇,用于将气流抽出,促进气流在电池模组内部的流动。气流进入电池模块内部后流经电池单体表面,与电池单体进行冷热交换后由风扇排出,完成对电池单体的冷却。

集装箱式电池储能系统热管理风冷路线
热管理控制策略——空调控制和电池模块风扇控制。空调控制由空调自身逻辑控制来实现,根据集装箱内部不同温度条件可分为制热模式和制冷模式,制热模式实现对电池低温下的控制和保护,制冷模式实现对电池温升的有效控制。电池模块风扇由电池管理系统控制,且每一个电池模块的风扇可独立控制运行。

热管理风冷路线控制策略
风冷热管理系统有多种不同的结构设计方案。空调结构包括落地一体式、顶置一体式、分体式等构型;送风方式包括顶部送风、背面送风、底部送风等。落地一体式空调用于已预留空调空间的储能集装箱中,通常顶部出风,与集装箱内部的风道相连接,直接对电池组进行精确送风。而如果储能集装箱内部没有空间安装空调,则需要使用顶置一体式空调,空调安装在集装箱顶部,从顶部对电池进行制冷。分体式空调内机安装在电池组当中,前回风背送风,将空调出风口与风道相连,直接对电池进行制冷。
储能电池热管理具体方案

2.2 液冷技术:制冷效率更高
液冷方案在保证储能系统安全、散热效率等方面综合优势显著。液冷方案采用水、乙醇、硅油等冷却液,通过液冷板上均匀分布的导流槽和电芯间接接触进行散热。其优点包括:1)靠近热源,高效制冷;2)与相同容量的集装箱风冷方案相比,液冷系统不需要设计风道,占地面积节约 50%以上,更适合未来百 MW 级以上的大型储能电站;3)相比风冷系统,由于减少了风扇等机械部件的使用,故障率更低;4)液冷噪声低,节省系统自耗电,环境友好。

储能系统热管理液冷路线
液冷系统的核心为冷水机和液冷板。其中冷水机包括压缩机、冷凝器、节流器、蒸发器和水泵等部件,冷水机生产商包括英维克、同飞股份等;液冷板是将上游的铜和铝等原材料进行加工成相应的板材,液冷板的生产工艺分为钎焊、吹胀、压铸、冲压、搅拌摩擦焊等,液冷板生产商包括银轮股份、三花智控、飞荣达、科创新源等。

储能液冷系统产业链
安全性和经济性双轮驱动,热管理技术转向液冷。风冷所涉及的冷却结构简单、便于安装、成本较低,但制冷效果低下、无法实现精准控温、需要大面积散热通道。行业目前装机较多的通信基站、小型地面电站等功率密度相对较低的项目,风冷制冷效率可以满足。液冷通过冷却液对流换热,散热更高效均匀,且可靠性更佳。未来随着新能源电站、离网储能等更大电池容量、更高系统功率密度的储能电站需求起步,储能系统能量密度与发热量更大,对安全性和寿命的要求更高,将推动行业更多转向采用液冷方案。宁德、阳光电源、比亚迪等头部企业已率先切换,龙头示范效应将驱动液冷渗透加速。
各公司技术方案布局

2.3 相变冷却
相变冷却,是利用相变材料发生相变来吸热的一种冷却方式。对电池散热效果影响最大的是对相变材料的选择,当所选相变材料的比热容越大、传热系数越高,相同条件下的冷却效果越好,反之冷却效果越差。
相变冷却具有结构紧凑、接触热阻低、冷却效果好等优点,但是相变材料本身不具备散热能力,吸收的热量需要依靠液冷系统、风冷系统等导出,否则相变材料无法持续吸收热量。此外,相变材料占空间,成本高。

相变冷却结构
2.4 预计 2025 年市场空间 123-237 亿元
以 1MWh 的集装箱式储能系统为例,这类小规模低能量密度的储能系统一般采用风冷技术。根据我们测算,在典型工况 1C 运行时,系统产热率为 39kW,需要的空调最小制冷功率为 24kW。以市面上某种户外空调为例,制冷量为 1500W,价格 2000 元/台,制冷成本约计算为 1.33 元/W。若满足上述集装箱储能系统,则对应需要约 3 万元,可进一步得出单 GWh 储能系统选择风冷方案投资成本约为 3000 万元。同理,按照液冷板等关键部件成本测算,单 GWh 储能系统选择液冷方案投资成本约为 9000 万元。
假设未来 5 年内,在技术的进行和规模扩大效应之下,两种技术路线的成本每年分别下降2%和3%。同时假设液冷方案在 5 年内的渗透率分别为 20%/25%/35%/40%/45%。保守假设 2021-2025 年全球电化学储能容量需求分别为 37/65/102/159/232GWh,中国的储能容量需求分别为 5/10/16/29/50GWh。
测算结果表明,保守假设下,2021-2025 年全球电化学储能热管理市场空间分别达到17/30/52/82/123 亿元,对应 CAGR+65%。其中,中国市场分别将达到 2/5/8/15/27 亿元,对应 CAGR+85%。
中性假设下,如果 2025 年全球电化学储能容量需求达到 315GWh,则对应储能热管理市场空间为 166 亿元,2021-2025 年的 CAGR 为 78%。
乐观假设下,如果 2025 年全球电化学储能容量需求达到 450GWh,则储能热管理市场空间为 237 亿元,2021-2025 年的 CAGR 为 95%。
电化学储能热管理市场空间测算(保守假设)


电化学储能热管理市场空间测算(保守假设)
03 入局者众多,竞争力体现在综合成本
3.1 温控和汽车热管理公司入局
储能热管理行业的参与者根据技术路线来源分为两大类,第一类即风冷技术,大部分是以前空调相关的公司,包括精密温控(如英维克、申菱环境、朗进科技)、汽车空调热管理者(松芝股份、奥特佳、三花智控、银轮股份);第二类即液冷技术的公司,之前的业务是工业冷却相关者,如同飞股份、高澜股份。新能源公司能够凭借储能电池与热管理系统的一体化设计获得更好的性能,并凭借电池的市场占有率稳定热管理系统市场。另一方面,温控设备公司有更深厚的技术积累和规模优势,可能在成本和行业标准上取得优势。

储能热管理公司
3.2 储能液冷与动力电池热管理差异化技术要求,更看重经济性
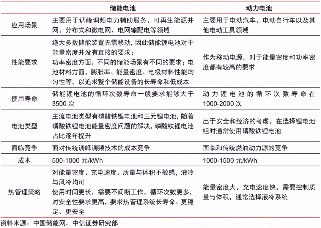
储能电池和动力电池系统在应用场景、性能、寿命等方面有不同之处。二者在技术原理上并没有显著差异,但由于应用场景和电池容量的不同,对于二者的性能和使用寿命等要求也不同:1)动力电池追求更高的能量密度和充电速度,而储能电池对能量密度要求较小,但需要较高的循环次数;2)电池容量方面,储能系统容量大,对电池一致性、系统成本和使用寿命要求更高,更加考验电池管理系统和能量管理系统性能。在相同的十年寿命的前提下,假设动力电池三天一次完全充放电,考虑三元磷酸铁锂电池组理论寿命为1200 次,则三元磷酸铁锂电池组寿命在十年左右。储能电池充放电更加频繁,对于循环寿命有更高的要求,需要 3000 以上循环次数。
系统结构和成本方面也有较大差异。完整的电化学储能系统主要由电池组、电池管理系统(BMS)、能量管理系统(EMS)、储能变流器(PCS)以及其他电气设备构成。储能系统的成本构成中,电池是最重要的的组成部分,单 GWh 的热管理价值量约为 3000 万元/9000 万元。新能源汽车热管理中,分为空调和三电热管理,单车价值量分别约为 4500元和 3000 元。

目前储能热管理系统成本 万元/GWh

目前新能源汽车热管理成本 万元/GWh
储能热管理不间断工作,安全要求高。动力电池追求更高的能量密度和充电速度,同时整车需要控制质量与体积,通常采用液冷系统。储能电池对能量密度、充电速度、质量与体积要求不高,但通常需要不间断工作,寿命更长,要求热管理系统也具有长时间稳定工作的能力和十年以上的寿命。由于储能电池循环次数更多,电池组之间的一致性不同,发生热失控的风险更大。此外,储能电池对于安全性的要求更高,楼宇、商超等人流密集的敏感地区及备电领域安全事故的损失和影响是无法接受的,因此需要更稳定更安全的热管理系统。
储能电池和动力电池对比

3.3 储能风冷与工业空调技术同源,温度均匀和能耗更为重要
工业空调指的是为工业生产过程或工业设备的可靠运行提供环境温度、湿度、洁净度保障的空调设备。工业空调的设计是以保障工艺要求为主要目的,一般按每天 24 小时、全年运行设计,使用在寿命在 15 年以上,基本可以满足储能系统的要求。但由于储能系统,对热管理系统能量使用和温度均匀性更为敏感,因此具备能耗和安全优势的工业空调更受储能风冷青睐。
3.4 定制化程度高,企业竞争力体现在效率和综合成本
储能热管理具有定制化程度高的特点,根据储能系统的应用场景、装机量、自然环境、成本等综合要求,每一个特定的储能项目都具有相对特有的解决方案,如风冷/液冷选择、风道的布置、风量大小和均匀性、清洁度、温度控制范围等,这就需要企业:1)在面对众多客户和不同项目时具有高效的方案制定和落地的能力;2)储能系统对经济性要求高,因此热管理企业必须降低综合成本。
04 储能热管理行业国内主要公司介绍
储能热管理行业的参与者根据技术路线来源分为两大类。风冷技术公司:大部分是以前空调相关的公司,包括精密温控,如英维克、申菱环境、朗进科技、佳力图;汽车空调热管理者,如松芝股份、奥特佳、三花智控、银轮股份、飞荣达。液冷技术公司:工业冷却相关者,如同飞股份、高澜股份、黑盾股份。
05 小结
解决能源领域所面临的问题的四种途径主要为先进能源网络技术、需求响应技术、灵活产能技术及储能技术。储能技术以主动的跨时段、跨季节的发用平衡能力创造商业价值,解决电网被动调节负担,是支撑可再生能源稳定规模化发展的关键。
热管理系统,是交叉学科的技术融合,融合的技术包括材料学,化学,机械结构,电气控制。解决了关键核心技术才确保电化学储能行业顺利健康发展,而储能问题的解决是实现碳达峰碳中和重要路径之一。
储能行业处于全球碳中和背景下的爆发周期,储能热管理行业有望乘东风迎来高增长。目前储能热管理较为成熟的技术路线为风冷和液冷,其中风冷结构简单,安装方便,成本较低,目前在储能系统中占主流。制冷效率更高、更安全、体积更小的液冷方案在未来高功率密度储能系统中渗透率料将不断上升。储能热管理参与者众多,具备较强的运营效率和成本优势的企业将有更大的优势。










